
周一,美元兑多数主要货币走弱,日元大幅上涨,黄金价格刷新历史新高;与此同时,投资者纷纷研判,若日美联手入市支撑日元,可能会进一步恶化市场对美元的情绪。此前,美国政府反复无常的政策制定扰动了金融市场,美元刚经历了自5月以来表现最差的一周;期权市场上,美元相关定价也正迈向至少2011年以来最悲观的水平。
值得注意的是,化工板块场内热门布局工具化工ETF(516020)近日吸金不断。交易所数据显示,截至上个交易日(1月23日),化工ETF(516020)近5个交易日累计获资金净申购额超过11亿元;近20个交易日累计获资金净申购额更是超过24亿元。
登录新浪财经APP 搜索【信披】稽查更多考评品级
每一个有买卖梦思的东谈主齐会存眷咱们~ ]article_adlist-->“床垫大王”的资金危局又有了新的风云。
4月3日,继昨天一字跌停后,“床垫行业第一股”喜临门(维权)(603008.SH)开盘后再度涉及跌停板。限制发稿时,公司股价报12.31元/股,市值45.34亿元。

]article_adlist-->“可贵缠身”的喜临门
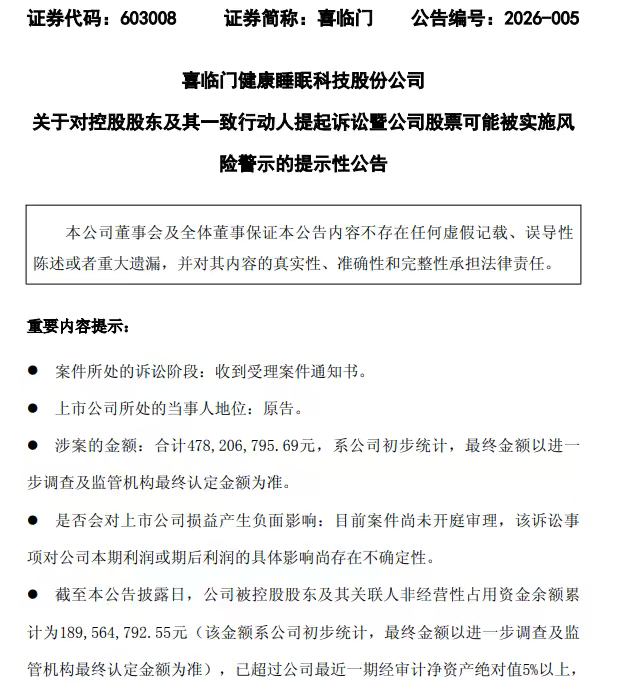
4月1日晚,喜临门发布公告称,公司已于3月31日收到绍兴市越城区东谈主民法院的《受理案件呈报书》。公司及两家下属全资子公司顺喜公司和迎喜公司,以毁伤公司利益包袱纠纷为由,将共同告状公司控股鼓励华易智能制造及一致当作东谈主华瀚投资、陈阿裕。
其中,陈阿裕即为公司实控东谈主、董事长。
喜临门暗示,2026年,原告为策画需要向银行贷款,被告过头探究方通过原借债款转贷业务模式仍占用7200万元未返还。
安联配资此外,2025至2026年间,原告开展保理融资业务。就原告已向供应商支付的款项,被告通过保理融资业务模式,以供应商款式向银行恳求融资,款项最终流向被告过头指定账户,据初步了解,被告共计得到资金4.06亿元。而因部分随意账款到期,原告方已向银行承担付款义务共计超1.17亿元。
在诉讼请求中,原告方条款被告方共计补偿金额达4.78亿元。
喜临门初步统计,公司被控股鼓励过头探究东谈主非策画性占用资金余额累计近1.90亿元,已进步公司最近一期经审计净财富富余值5%以上。
左证上交所探究递次,如控股鼓励过头探究东谈主未能在1个月内完成归赵或整改,天津股票配资公司股票将会被实施其他风险警示。

4月1日,上交所就喜临门控股鼓励过头探究方非策画性资金占用一事,进取市公司,董事,高档不休东谈主员,控股鼓励及履行欺压东谈主下发监监职责函。
同日,因涉嫌信息表示犯警违纪,喜临门及公司实控东谈主陈阿裕永诀收到了证监会的《立案呈报书》。
近来,喜临门可谓“可贵缠身”。就在几天前,喜临门就发现控股子公司银行账户资金被探究东谈主员涉嫌控制职务之便,违警挪用划转累计1亿元。在向公安机关恳求立案观看的同期,喜临门还恳求对三个账户的9亿元资金进行保护性冻结。
喜临门在公告中暗示,公司里面将开展东谈主员追责和内控整改,加强合座董事及高档不休东谈主员、关节岗亭东谈主员对法律律例的学习,进步程序运作意志,切实提高公司处罚和内控管明智商,强化里面欺压轨制建造和奉行。
除此除外,3月30日和4月1日,长兴县东谈主民法院、越城区东谈主民法院先后公法冻结了华易智能制造、陈阿裕、华瀚投资共计3735万股喜临门股票。
]article_adlist-->上市公司绝非控股鼓励的“支款机”
垦丁讼师事务所金融部主任陈飞博士在袭取《浙商》记者采访时暗示,此案诉讼成果最终需要法院判决,在这一具体案件中控股鼓励和一致当作东谈主是否需要承担包袱也有待不雅察。但现时就扫数这个词民营企业而言,若何构建起沿路或者灵验休止控股鼓励、履行欺压东谈主不当干预公司策画不休的“法律防火墙”,是民营上市公司处罚的核肉痛点。

“在股权麇集的眷属式企业中,控股鼓励常将上市公司视为‘支款机’,而履行欺压东谈主则通过手中的欺压权转折驾驭公司的策画不休。”陈飞以为,从法律视角看,这一问题的肇因在于控股鼓励和履行欺压东谈主扮装定位的异化。这种通过复杂来回结构侵蚀公司孤独财产权的步履,径直违背《公公法》第21条所递次的鼓励针织义务,其根源恰是在于“成本大齐决”的浪掷与公司孤独东谈主格的身体化。
“灵验的内控,必须勇于向最高权力‘亮红灯’”。陈飞暗示,这条款公司处罚轨制具备一定的刚性:一是赋予孤独董事及合规部门对探究来回的本色性“一票否决权”;二是树立财务厚爱东谈主垂直不休体系,确保其向董事会而非控股鼓励或履行欺压东谈主厚爱;三是达成探究公司和子母公司处罚的穿透监管,排斥资金调遣的监管盲区。新《证券法》与刑法修正案(十一)已大幅进步了对资金占用等犯警步履的惩责力度,监管趋势正从“处罚公司”转向“追责个东谈主”。在喜临门事件中,公司选拔告状控股鼓励过头一致当作东谈主,恰是这一趋势的体现。
“上市公司的钱绝非眷属财产。树立确切灵验的合规‘防火墙’,不仅是保护中小鼓励正当权益的应有之义,更是首创东谈主防患刑事风险(如失约毁伤上市公司利益罪)的‘护身符’。只好将控股权与实控东谈主权力关进轨制的笼子,能力幸免处罚失效的悲催重演。”陈飞说。
存眷“浙商杂志”视频号
]article_adlist-->
]article_adlist-->


文丨《浙商》全媒体中心记者 章一琛
剪辑丨陈晓
审核|崔妍
监制|冯永明 黄毅
]article_adlist-->
海量资讯、精确解读,尽在新浪财经APP
港陆证券辉煌优配官网利好优配盈胜优配优配官网
利好优配提示:文章来自网络,不代表本站观点。